
服務熱線
當前位置:首頁>媒體中心>產品百科>顎式碎礦機的安裝操作與維護檢修
來源: 發表時間:2015-08-24 10:14:02 點擊次數:【】
顎式碎礦機一般是安裝在混凝土的基礎上面。由于碎礦機的質量大,工作條件惡劣,而且機器在運轉中又產生很大的慣性力,促使基礎和機器發生振動。基礎的振動又直接引起其他機器設備和建筑物結構的扳動。因此,碎礦機的基礎,一定要與廠房的基礎隔開。同時,為了減少振動,在碎礦機基礎與機架之間放置橡皮或木材做襯墊。
為了保證碎礦機連續正常的運轉,充分發揮設備的生產能力,為此,必須重視對碎礦機的正確操作、經常維護和定期檢修。

正確操作是保證碎礦機連續正常工作的重要因索之一。操作不當或者操作過程中疏忽大意,往往是造成設備和人身事故的主要原因。正確的操作就是嚴格按操作規程的規定執行。
啟動前的準備工作:在顆式碎礦機啟動以前,必須對設備進行全面的檢查。檢查破碎齒板的磨損倩況,調好排礦口尺寸;檢查破碎腔內有無礦石,若有大塊礦石,必須取出;檢查聯接螺拴是否松動、皮帶輪和飛輪的保護外罩是否完好、三角皮帶和拉桿彈簧的松緊程度是否合適、儲油箱(或干油儲油器)油量的注滿程度和潤滑系統的完好情況、電氣設備和信號系統是否正常,等等。
操作中的注意事項:(1)在啟動碎礦機前,應該首先開動油泵電動機和冷卻系統,經3-4min后,待油壓和油流指示器正常時,再開動碎礦機的電動機;啟動以后、如果碎礦機發出不正常的聲音,應停讓運轉,查明和消除弊病后,從新啟功機器;碎礦機必須空載啟動,啟動后經一段時間,運轉正常方可開動給礦設備。給入碎礦機的礦石應逐漸增加,直到滿載運轉。(2)操作中必須注意均勻結礦.礦石不許擠滿破碎腔;而且給礦塊的最大尺寸不應該大于給礦口寬度的0.85倍。同時,給礦時嚴防非破碎物進人碎礦機。操作過程中,還要經常注意大塊礦石卡住碎礦機的給礦口,若已經卡住時,要使用鐵鉤去翻動礦石;若大塊礦石需要從破碎腔中取出,應采用專門器具,嚴禁用手去做這些工作,以免發生事故。(3)在機器運轉中,如果給礦太多或破碎腔堵塞,應暫停給礦,待破碎腔內的礦石碎完以后再開動給礦機。但此時不準碎礦機停止運轉。在運轉中,還應定時巡回檢查,觀察碎礦機各部件的工年狀況和鈾承溫度,對于大型額式碎礦機的滑動軸承溫度通常不超過60℃,以防止合金軸瓦的融化而產生燒瓦事故;當發現軸承溫度很高時,切勿立即停止運轉,應及時采取有效措施降低軸承溫度(如加大給油量、強制通風或采用水冷卻等),待軸承溫度下降后,方對停車,進行檢查和排除故障。(4)為確保機器的正常運轉,不允許不熟悉操作規程的人員單獨操作碎礦機。(5)碎礦機停車時,必須按生產流程順序進行停車。首先一定要停止給礦,待破碎腔內的礦石全部排出以后,再停碎礦機和皮帶機。當碎礦機停穩后,方可停止油泵的電動機:(6)如果碎礦機因故突然停車,當事故處理完畢準備開車以前,必須清除破碎腔內積壓的礦石,方準許開車運行。
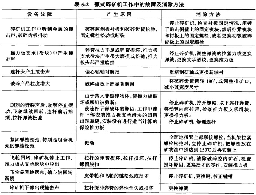
顎式碎礦機在使用操作中,必須注意經常維護和檢修。在碎礦車間中,顎式碎礦機的工作條件是非常惡劣的,設備的磨損問題是不可避免的。但是,機器零件的過快磨損,甚至斷裂,往往都是由于操作不正確和維護不周到造成的。所以,正確的操作和精心的維護(定期檢修)是延長機器的使用壽命和提高設備的運轉串的重要途徑。在日常維護工作中,操作人員要能正確地判斷設備故障,推確地分折原因,從而迅速地采取消除方法。領式碎礦機常見的設備故障、產生原因和消除方法見表5-2。

機器設備能否經常保持完好狀況,除了正確操作以外,一靠維護,二靠檢修,而且設備的維護是設備修理的基礎。設備在使用中既要做好維護和檢查,又要掌握其零件的磨損周期,才能及早發現設備零件缺陷,做到及時修理更換,從而使設備不至于達到不能修理而報廢的地步。因此,設備的及時修理是保證正常生產的重要環節。
在一定條件下工作的設備零件,其磨損情況通常是有一定規律的,工作了一定時間以后,就需要進行修復或更換,這段時間間隔叫做零件的磨損周期(或稱為零件的使用期限)。顎式碎礦機主要易磨損件的使用壽命和最低儲備量的大致情況可參見表5-3。

根據易磨損周期的長短,還要對設備進行計劃檢修。計劃檢修可分為小修、中修和大修。(1)小修。是碎礦車間設備進行的主要修理方式,即設備日常的維護檢修工作。小修時,主要是檢查更換嚴重磨損的零件,例如,破碎齒板和椎力板支承座等;修理軸頸,刮削軸承;調整和緊固螺栓;檢查潤滑系統,補充潤滑油量,等等。(2)中修。是在小修的基礎上進行的:根據小修中檢查和發現的問題,制訂修理計劃,確定需要更換零件項目。中修時經常要進行機組的全部拆卸,詳細地檢查重要零件的使用狀況,并解決小修中不可能解決的零件修理和更換問題。(3)大修。是對碎礦機進行比較徹底的修理。大修除包括中、小修的全部工作外,主要是拆卸機器的全部部件,進行仔細的全面檢查,修復和更換全部磨損件,并對大修的機器設備進行全面的工作性能測定,以達到和原設備具有同樣的性能。
上一篇:顎式破碎機的類型及破碎礦石的過程
下一篇:圓錐碎礦機的分類