
服務熱線
當前位置:首頁>媒體中心>產品百科>硅酸鹽水泥的生產工藝流程
來源: 發表時間:2015-06-03 09:33:00 點擊次數:【】
當生產方法確定后,就要根據資源情況、原料種類和性質,以及采用的生產主要設備和工廠規模來確定水泥生產丁藝流程。

水泥廠是連續性生產的,生產過程是沿著破碎、烘干、粉磨、假燒、制成和包裝等固有的工藝生產流程進行的,每道加工工序都有進料和出料的運輸環節,在生產過程中物料沿著生產流程進行加工、運輸、再加工再運輸,直至水泥出廠。
在確定某一工廠的工藝流程時,應特別注意生產技術管理和降低水泥成本等問題,同時還要考慮到生產工藝上的幾個重要條件,即有效的粉磨設備,預均化、均化及配料控制,優良的熟料燒成,合理地熱利用和動力使用,經濟的運輸流程,較高的勞動生產率,有效的環境保護措施,最少的占地面積,以及最低的生產流動資金等。因此,工藝流程應通過不問方案的分析比較后確定。
這里介紹幾種典型水泥生產工藝流程;新型干法回轉窯生產工藝流程、濕法回轉窯生產工藝流程、半干法問轉竊生產:工藝流程、機立窯生產工藝流程。
1. 干法回轉窯生戶工藝流程
干法回轉窯生產的工藝流程如圖5.1-1所示。

2. 濕法回特窯生產工藝流程
濕法回轉窯生產的工藝流程如圖5.1-2所示。

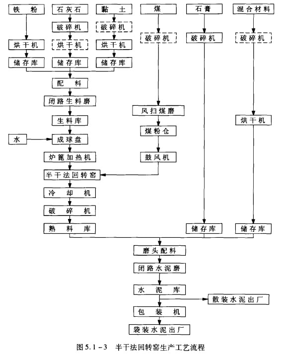
3. 半干法回轉窯生產工藝流程
半干法回轉窯生產的工藝流程如圖5.1-3所示。

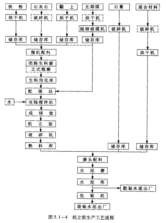
4. 機立窖生產工藝流程
機立窯生產的工藝流程如圖5.1-4所示。

上一篇:硅酸鹽水泥的生產方法
下一篇:硅酸鹽水泥的性能和使用范圍