
服務熱線
來源: 發表時間:2015-05-11 15:09:52 點擊次數:【】
超細粉體技術是20世紀70年代中期發展起來的新興學科,超細粉體幾乎應用于國民經濟的所有行業。它是改造和促進油漆涂料、信息記錄介質、精細陶瓷、電子技術、新材料和生物技術等新興產業發展的基礎,是現代高新技術的起點。
目前對于超細粉體尚無一個嚴格的定義,從幾個納米至幾十微米的粉體統稱為超細粉體。各行業由于超細粉體的用途和制備方法等不同,而對超細粉體作出不同的劃分。目前,比較一致認同和較為合理的劃分為:(1)細粉體:粒徑為10-45μm;(2)微米粉體:粒徑為1-10μm;(3)亞微米粉體,粒徑為0.1-1μm;(4)納米粉體:粒徑為0.001-0.1μm(1-100nm)。
超細粉體有許多獨特性能,主要如下:
(1)比表面積大。
(2)熔點低。
(3)磁性強。
(4)活性好。
(5)光吸收好。
(6)熱導性能好。
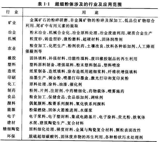
超細粉體工業是多學科的組合,超細粉體幾乎應用于國民經濟的所有部門,表l-l為超細粉體涉及的行業及應用范圍。

因為超細粉體具有優良的性能和廣泛的用途,所以人們研制了許多的制備方法。主要制備方法見表1-2。

上述方法有些尚不成熟,有些難以實用化和工業化,目前在工業中應用較多的是粉碎法和液相化學沉淀法和氣相反應法等方法。
化學法的優點是所制備的超細粉體粒徑小、粒度分布窄、粒形好和純度高等,缺點是產量低、成本高和工藝復雜等。該方法僅限于制備某些特殊的功能材料,如超細金紅石型二氧化鈦粉體、超細磁性氧化鐵粉等。
機械粉碎法的優點是產量大、成本低和工藝簡單等,且在粉體過程中產生機械化學效應使粉體活性提高。缺點是產品的純度、細度和形貌均不及化學法制備的超細粉體。該法適應于大批量工業生產,如非金屬礦產品深加工等。
上一篇:簡單擺動顎式碎礦機
下一篇:顎式碎礦機的工作原理和性能